全国销售热线:400-870-8781
24小时销售热线:186-6891-8328
您的位置:首页 > 品牌中心 > 通信电源 > 华为整流模块 > R4850G6

双击可放大

R4850G6

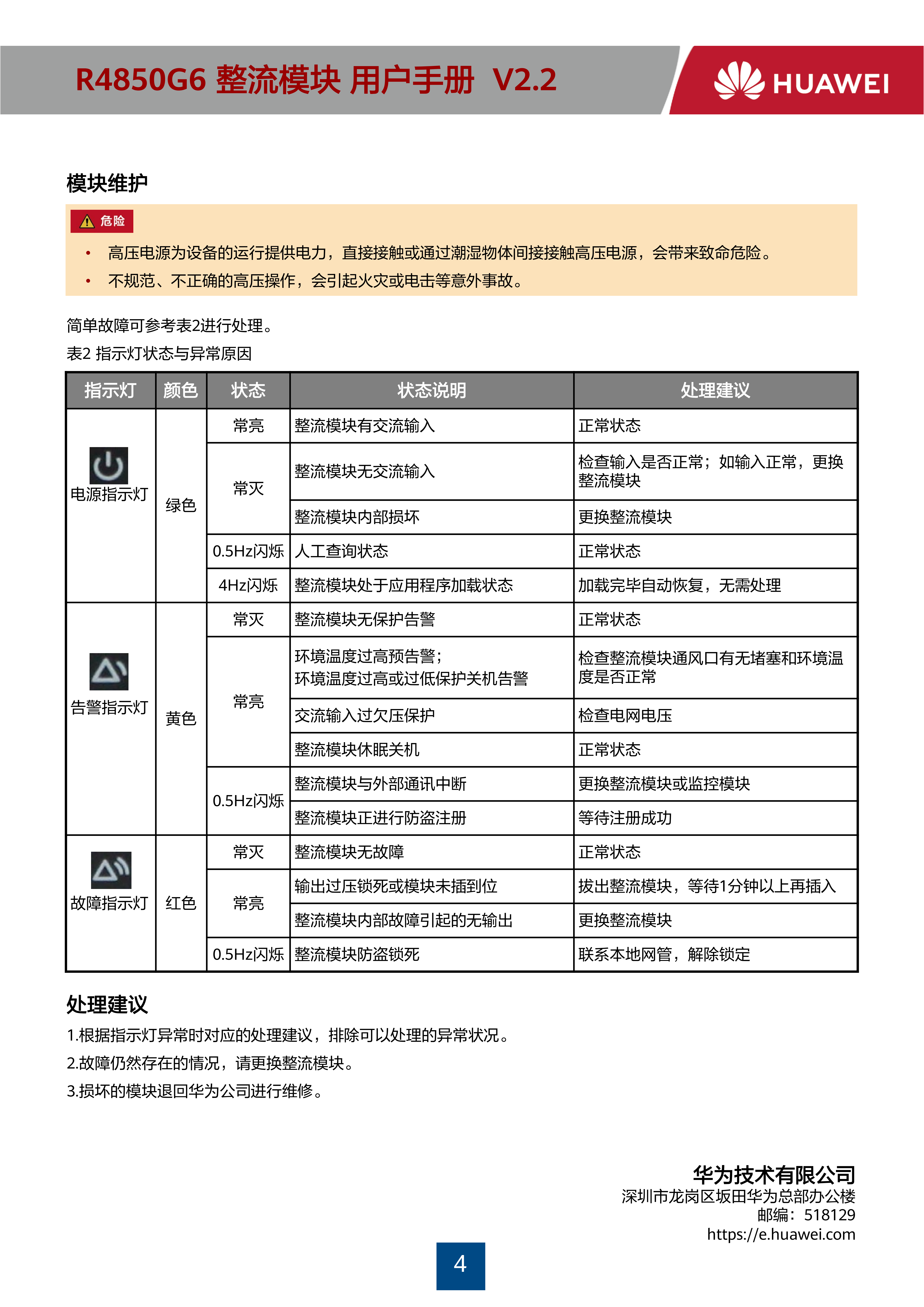
产品说明
华为R4850G6高度1U功率3000w效率96%是一款实现85~300VAC输入,53.5VDC额定输出的转换高功率密度的数字化整流模块,具有软启动、完善的输入和输出保护、低噪音、可并联使用等优点。华为R4850G6采用新电源监控技术,实现整流模块及负载的实时监控、通过后台调节输出电压的功能。
华为R4850G6
产品简介
华为R4850G6产品特性
基本参数
尺寸40.8(高)mmx105(宽)mmx281(深)mm
重量 ≤2kg
散热模式 风冷
环境指标
工作温度 -40℃℃~+75℃℃,55°℃输出不降额
存储温度 -40℃℃~+75°℃
相对湿度 5%~95%(无凝露)
海拔
0~4000m(海拔在3000~4000m范围,每升高200m
温度指标降低1℃C)
输入特性
工作电压 85~300VAC
输入电压制式 单相三线制(或110VAC双火线)
输入频率 45~65Hz,额定值:50Hz/60HZ
大输入电流 ≤17A
功率因素 ≥0.99
THD ≤5%
输出特性
输出电压
42~58VDC
默认输出:53.5VDC
输出功率 3000W(176~300VAC)
在线咨询
咨询热线:400-870-8781

产品简介/ Product introduction

R4850G6_00.pngR4850G6_01.pngR4850G6_02.pngR4850G6_03.png

标签:全部
网友评论

管理员

该内容暂无评论

局域网网友
在线客服
服务热线

服务热线

186-6891-8328

微信咨询
上海英士特科技有限公司
返回顶部